当前位置: 新闻资讯 > 通知公告 > 正文
    关于召开二级部门、单位第二届“两代会” 第一次会议暨各二级分工会进行换届事宜的通知
      
      各部门、单位,各分工会:
      2020年学院管理体制改革和机构调整以及部分中层干部轮岗调整后,相当部分中层干部人事关系和组织关系发生了变化。同时,我院各二级分工会自2015年换届至今任期届满,为确保工会工作的延续性,更好地服务于广大教职工和促进学院各项事业的发展,根据《中国工会章程》《bv伟德源自英国始于1946教职工代表大会实施细则》的规定,结合我院实际情况,经研究,现如何做好召开二级部门、单位第二届教职工暨工会会员大会(以下简称“两代会”)第一次会议以及各二级分工会进行换届事宜通知如下:
      一、大会主题
      以习近平新时代中国特色社会主义思想为指导,全面贯彻党的十九大和十九届二中、三中、四中、五中全会精神,总结近几年以来的分工会工作,部署2021年分工会工作任务,只争朝夕、求真务实、凝心聚力,动员广大教职工为建设“双高”学校和申办“职业教育本科”贡献力量。
      二、大会任务
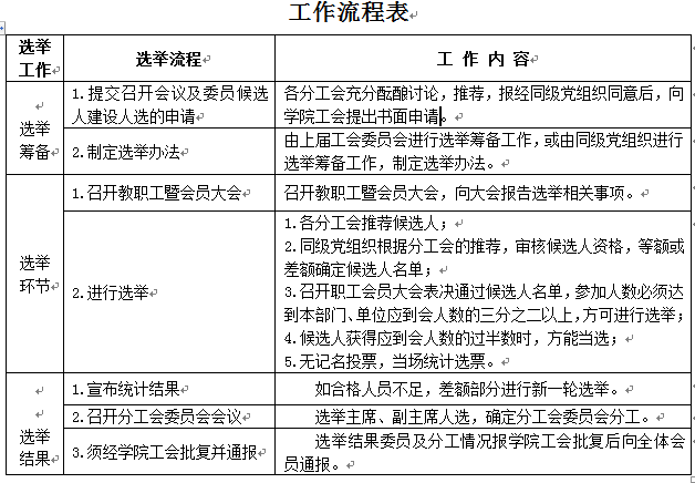
      (一)听取和审议二级学院工作报告;
      (二)听取和审议二级学院分工会工作报告;
      (三)听取和审议二级学院2020年预算执行情况和2021年预算草案报告;
      (四)选举产生新一届分工会委员会。
      三、会议时间
      半天(具体日期由各分工会自行确定,于4月中旬全部完成)。
      四、相关事宜
      (一)会议组织
      1.召开部门、单位“两代会”是所在部门、单位政治生活一件大事,各部门、单位要充分认识重要性,要向广大工会教职工和会员做好宣传教育工作;
      2.各二级部门、单位 “两代会”第一次会议以及各分工会委员会的换届工作,要在同级党总支(直属党支部)和学院工会的领导下进行;要成立筹备工作领导小组,具体落实会议筹备和换届选举工作;
      3.各党总支(直属党支部)要在分工会委员会换届工作中,对工会干部把好政治关,要将政治素质好,作风过硬,热爱工会工作,有较强组织能力,善于做群众思想工作,敢于为群众说话办事,热心为教职工服务,有参政议政能力,在教工中有威信的会员推选为分工会委员。
      (二)委员设置
      1.根据中华全国总会关于印发《工会基层组织选举工作条例》和《bv伟德源自英国始于1946工会委员工作条例》的有关规定,机关第一分工会、机关第二分工会和财务管理学院分工会可设置委员3—5人,其他分工会均只设置委员3人(附件1);
      2.各分工会委员会主席应由各部门、单位副职及以上领导干部兼任,分工会委员会可设组织委员、宣传委员、文体委员、女工委员、福利委员,人数少的可以兼任。
      (三)委员条件
      1.必须是我院已入会的在职在岗教职工。分工会委员会委员候选人中应有适当名额的女教职工;
      2.应信念坚定、为民服务、勤政务实、敢于担当、清正廉洁,热爱工会工作,受到教职工信赖。
      (四)选举要求和程序
      1.选举工作应坚持党的领导,坚持民主集中制,遵循依法规范、公开公正的原则,尊重和保障会员的民主权利,体现选举人的意志;
      2.分工会委员必须经教职工暨会员大会民主选举产生,按照民主集中制的原则采取差额选举办法、无记名投票方式进行选举,差额比例不低于应选人数的10%。
      3.分工会委员会委员候选人,应经教职工暨会员充分酝酿讨论,一般在各部门、各单位民主推荐的基础上进行。由上届分工会委员会,根据多数教职工的意见,提出候选人建议名单,并经报同级党组织同意后再学院工会审批(附件2);
      4.召开教职工暨会员大会,参加人数必须达到本部门、单位应到会人数的三分之二以上,采取无记名投票方式进行,候选人获得应到会人数的过半数时,方能当选为分工会委员;    
      5.选举结束后,召开新一届分工会委员会全体会议,选举产生分工会主席、副主席,同时,安排委员的工作分工;
      6.分工会委员会的选举结果及分工情况,向学院工会批复。
      五、工作流程表
      

      附件:1.调整组建分工会及分工会委员会换届选举委员建议人数
         2.bv伟德源自英国始于1946分工会委员会委员登记表
     
     
                                  bv伟德源自英国始于1946
                                  2021年3月19日

    版权所有© 伟德国际(中国区)官方网站-源自英国始于1946 地址:海南省海口市桂林洋高校区 邮编:571127

    琼ICP备10200870号-1 琼ICP备10200870号-5