当前位置: 新闻资讯 > 通知公告 > 正文
    关于做好召开第三届教职工暨工会会员代表大会第三次会议筹备工作的通知
      
      各部门、各单位:
          学院第三届教职工暨工会会员代表大会第三次会议(以下简称“两代会”)定于2021年4月份召开。为做好本次大会筹备工作,确保大会的顺利召开,现将“两代会”第三次会议筹备工作任务分工通知如下。
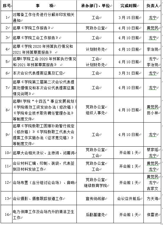
                                           关于第三届“两代会”第三次会议筹备工作任务分工表
                          
                          请按照要求予以落实。
     
     
                                                                                               bv伟德源自英国始于1946
                                                                                                 2021年3月19日

    版权所有© 伟德国际(中国区)官方网站-源自英国始于1946 地址:海南省海口市桂林洋高校区 邮编:571127

    琼ICP备10200870号-1 琼ICP备10200870号-5