当前位置: 新闻资讯 > 学校新闻 > 正文
    盘点 | 2023,我们奋力前行!
      
      
    时间
    总是在不经意间悄然流逝
    还有2天
    海经贸2023年的故事
    即将画上圆满的句号
     
    2023年
    学校深入开展学习贯彻习近平新时代

    中国特色社会主义思想主题教育
    学思想 强党性 重实践 建新功
    党委书记、院长来到基层 走进课堂
    与师生党员联学联动
    让主题教育的和煦暖风
    在校园里掀起学习思想的热潮
    党员干部深入调研
    奔着问题去 盯着问题思 追着问题改
    用一桩桩一件件实事好事
    提升师生幸福指数
    推动学校事业发展
    仲春伊始到初秋时节
    在充满希望的季节
    我们收获了主题教育的累累硕果
     
    2023年
    学校第三次党代会胜利召开

    回顾办学历程 总结办学经验
    分析面临形势 作出战略安排
    明确发展步骤 吹响奋进号角
    代表们谈感受 说体会 提建议 论发展 话落实
    掌声一次又一次响起
    是欣喜 是鼓舞
    更是站在历史新起点
    肩负着时代新荣光
    勠力同心 奋楫前行
    加快建设具有国际影响力的中国特色高水平职业技术大学
    我们的信心和决心更加坚定
     
    2023年
    学校产教融合成效显著

    牵头成立
    海南财税金融职业教育联盟
    海南国际贸易产教联盟
    全国数字贸易产教融合共同体
    信息技术应用创新产教融合共同体
    与行业企业共建
    现代供应链学院 智慧财经产业学院
    eWTP产业学院 理想汽车产业学院 碳金融产业学院
    着力打造产教融合创新性平台
    促进教育链、人才链与产业链、创新链有机衔接
    精彩回答“教育强国、职教何为”的时代命题
     
    2023年
    学校
    师生荣誉满满闪闪发光
    国家级教学成果奖
    全国首批品牌强国协同育人示范基地
    工信部产教融合专业合作建设优秀案例一等奖
    全国暑期“三下乡”社会实践活动“优秀团队”
    第八届中国国际“互联网+”大学生创新创业大赛2银2铜
    全国职业院校技能大赛1项二等奖、8项三等奖
    第八届黄炎培职业教育优秀学校奖
    全国大学生沙滩排球锦标赛冠军
    教育部新时代职业学校名师
    中国大学生自强之星

    ……
                                  
    这一切的丰富光影
    组合出你我在海经贸
    这一年的独家记忆
    那么
    2023的这些事
    你还记得吗?

    1月
    海经贸入选“2022高职院校就业竞争力案例”名单
           1月2日,在2022高职院校就业竞争力案例分享会暨“中青就业”高技能人才就业专场推介会上,“2022高职院校就业竞争力案例”名单发布,bv伟德源自英国始于1946等10所入围院校在分享会现场面向全国交流推介。《构建“54”就业创业工作体系的探索与实践》入选本次“2022高职院校就业竞争力案例”。
    \
    海南省规划重点课题成果《海南高质量发展报告(2022)》蓝皮书出版发行
           1月5日,由bv伟德源自英国始于1946主持的2022年海南省规划重点课题成果《海南高质量发展报告(2022)》蓝皮书出版发行。
     \
    海经贸入选海南省首批职业院校教师教学创新团队建设单位     
           1月5日,省教育厅发文公布海南省首批职业院校教师教学创新团队名单。bv伟德源自英国始于1946财务管理学院院长何忠谱主持的大数据与会计专业教学团队入选“拟立项建设单位”名单,国际贸易学院林华瑾副院长主持的数字商贸与物流专业教学团队入选“拟培育建设单位”名单。 
     \
    \
    海经贸入选全省教育数字化转型典型案例
           1月18日,省教育厅公布2022年度全省教育数字化转型典型案例遴选结果。bv伟德源自英国始于1946报送的案例《依托财务共享中心实现教育数字化转型》入选。 
     \
    2月
    九江职业大学与海经贸签署合作框架协议
           2月17日,九江职业大学党委书记熊颖、副校长戴丽梅一行5人来到bv伟德源自英国始于1946,就相互学习借鉴优秀办学经验、建立紧密合作关系等事宜进行交流座谈。会上,两校签订合作协议书,将在治理效能、专业建设、师资队伍、科学研究、社会服务、学生竞赛等方面建立长效合作共建关系。
     \
    海经贸学子荣获国际青年人工智能大赛全国一等奖
          2月22日,第四届国际青年人工智能大赛成绩揭晓。bv伟德源自英国始于1946bv伟德源自英国始于1946学生在马艳花、张晋霞、刘麦、陈昌伟等老师的指导下,荣获国际青年人工智能大赛“桌面机器人挑战赛”赛项全国一等奖1项、二等奖2项、三等奖2项。
     \
    海经贸与海南交通物流协会携手共建现代供应链学院
           2月27日,bv伟德源自英国始于1946与海南交通物流协会共建的现代供应链学院揭牌成立。
    \
     
    3月
    海经贸党委通过全省首批党建工作示范高校建设单位验收
           3月1日,中共海南省教育厅委员会公布全省首批新时代高校党建示范创建和质量创优工作及高校“双带头人”教师党支部书记工作室建设单位验收通过名单。bv伟德源自英国始于1946党委顺利通过“全省党建工作示范高校”培育建设单位验收,财务管理学院学生第一党支部通过“全省党建工作样板支部”培育建设单位验收,马克思主义学院党支部书记工作室通过全省高校“双带头人”教师党支部书记工作室验收。
    \
    海经贸举办财税金融职业教育高质量发展研讨会
           3月11日,bv伟德源自英国始于1946在海口举办财税金融职业教育高质量发展研讨会,来自高校、中职学校、行业企业的代表120余人齐聚一堂,共探财税金融产业发展和新业态下的职业人才培养新模式。
     \
    海经贸与中联企业管理集团携手共建智慧财经产业学院
           3月11日,bv伟德源自英国始于1946与中联企业管理集团合作共建的智慧财经产业学院揭牌成立。在与会嘉宾的见证下,刘建军、张继友为产业学院揭牌。刘建军、崔昌华代表校企双方签署合作协议。邓艳芳、刘文斌为海经贸中联企业管理集团社会培训基地揭牌。
     \
    海南财税金融职业教育联盟在海口成立
           3月11日,由bv伟德源自英国始于1946牵头,100多家院校、行业协会、企业单位共同组建的海南财税金融职业教育联盟在海口揭牌成立。 
    \
    海经贸乌拉尔学院学生顺利抵达俄罗斯开启留学生活
           3月,bv伟德源自英国始于1946乌拉尔学院首届学生62人已分批到达俄罗斯叶卡捷琳堡,在乌拉尔联邦大学开始精彩的留学生活。
     \
    海经贸召开全面从严治党工作暨清廉海经贸建设推进大会
           3月20日,bv伟德源自英国始于1946召开全面从严治党工作暨清廉海经贸建设推进大会,全面贯彻落实二十届中央纪委二次全会、省纪委八届二次全会精神,结合学校实际,部署全面从严治党相关工作。
     \
    海经贸学子在全国院校室内设计技能大赛上喜获佳绩
           3月26日,2022全国院校室内设计技能大赛(高职组)总决赛在北京举办。经过激烈角逐,bv伟德源自英国始于1946人文艺术学院2020级环境艺术设计专业学生黄婉迪和符缘乐荣获全国二等奖;冯镪和陈鑫荣获全国三等奖;bv伟德源自英国始于1946获评“优秀组织单位”荣誉称号。
     \
     
    4月
    海经贸召开学习贯彻习近平新时代中国特色社会主义思想主题教育工作会议
           4月16日,bv伟德源自英国始于1946召开学习贯彻习近平新时代中国特色社会主义思想主题教育工作会议,深入学习贯彻习近平总书记在中央主题教育工作会议上的重要讲话精神和省委动员大会精神,对全校主题教育工作进行动员部署。省委第九巡回指导组副组长徐世书到会指导。
     \
    21级金融学(专升本)1班团支部成功入选全国高校最具引领力百强“活力团支部”
          在团中央基层建设部的指导下,中国青年报社开展2022年度高校“活力团支部”风采展示活动,在引领力、组织力、服务力、贡献度、改革味、好作风6个方面,通过新媒体方式集中展现高校团支部改革建设成果和典型经验。bv伟德源自英国始于1946财务管理学院2021级金融学专业(专升本)1班团支部成功入选全国高校“活力团支部”最具引领力TOP100榜。
     \
    海经贸党委学习贯彻习近平新时代中国特色社会主义思想主题教育读书班开班
           4月22日,bv伟德源自英国始于1946举行学习贯彻习近平新时代中国特色社会主义思想主题教育读书班开班式。
     \

    5月
    张继友讲授学习贯彻习近平新时代中国特色社会主义思想主题教育专题党课
           5月9日,bv伟德源自英国始于1946党委书记张继友以“深入学习贯彻党的二十大精神和习近平总书记考察海南重要讲话精神 牢牢抓住海南自由贸易港建设最大机遇最大特色最大优势最大本钱 加快建设引领改革支撑发展中国特色世界水平的职业技术大学”为题,为党员干部、教职工和学生代表讲授学习贯彻习近平新时代中国特色社会主义思想主题教育专题党课。
     \
    海经贸党委召开抵制“套代购”走私违法犯罪法制教育专题会
           5月11日,bv伟德源自英国始于1946党委召开抵制海南离岛免税“套代购”走私违法犯罪法制教育专题会,传达全省教育系统打好离岛免税“套代购”走私攻坚战部署会精神和省教育厅关于抵制“套代购”系列文件要求,安排部署相关工作。
     \
    海经贸圆满完成第二届海南自贸港技能大赛五个赛项承办工作
           5月13日-14日,海南自由贸易港第二届职业技能大赛暨第二届全国技能大赛海南省选拔赛在海口举行。bv伟德源自英国始于1946承办货运代理、烹饪(西餐)、糖艺/西点制作、人工智能工程技术、社会体育指导(健身)等5个赛项,来自各院校、企业和工作室的选手以“技”会友,同台比拼,一展风采。
     \
    海经贸参加职业教育活动周全国主题展览获好评
           5月14日,2023年职业教育活动周全国启动仪式暨全国职业院校技能大赛开幕式在山东潍坊举行,期间举办主题展览。教育部党组书记、部长怀进鹏,山东省委书记林武参观了bv伟德源自英国始于1946展厅。在海经贸党委副书记、院长崔昌华的陪同下,海南省教育厅副厅长范绪锋来到海南展区,与海经贸的同学们亲切交谈,对学校独具匠心、充满海南特色的展出方式表示充分肯定。
     \
    海经贸获得全国旅游院校服务技能(饭店服务)大赛三个一等奖
           5月11日-14日,第十三届全国旅游院校服务技能(饭店服务)大赛在山东青岛正式打响。经过层层拼搏,bv伟德源自英国始于1946酒店管理与数字化运营专业的选手们凭借着过硬的专业技能,荣获3项一等奖、1项二等奖,团队总分位列全国第7,荣获大赛优秀团体奖。
     \
    海经贸学子喜获国赛“服装创意设计与工艺”赛项三等奖
           5月15日,为期两天的2023年全国职业院校技能大赛(高职组)"服装创意设计与工艺"赛项在山东潍坊落下帷幕。bv伟德源自英国始于1946人文艺术学院2021级服装与服饰设计专业学生王晶、符娜娜在该赛项中荣获团体三等奖。
     \
    海经贸开展职业教育活动周系列活动
           5月16日,bv伟德源自英国始于1946师生来到海口市美兰区茄苪村和白沙街道白龙社区,开展以“技能:让生活更美好”为主题的2023年职业教育活动周系列活动。在海南省职业教育活动周展示活动现场,学校展位旁围着众多市民朋友、中职学校师生,咨询或参与现场互动,品尝或欣赏可口美食,连连称赞海经贸师生们精彩的职业技能和专业的职业素质。5月19日学校开展职业教育活动周“校园开放日”活动,海南省财税学校、海口旅游职业学校、海南省机电工程学校等6所中职学校的300余名同学实地参观海经贸校园。
     \
    \
    海经贸多名学子获2022年度“海南省大学生自强之星”称号
           5月16日-20日,共青团海南省委、海南省学生联合会公布2022年度“海南省大学生自强之星”名单。bv伟德源自英国始于1946人文艺术学院2020级学生翟小乐、国际贸易学院2020级学生盖相辰、国际旅游学院2021级学生李祎、财务管理学院2021级学生陈孟飞等4名同学获“海南省大学生自强之星”称号。
    \
    海经贸获评恰佩克“中国高校产教融合50强”
           5月17日,第十三届中国国际机器人高峰论坛暨第九届恰佩克颁奖仪式在安徽芜湖举行。bv伟德源自英国始于1946机电技术专业群凭借在智能机器人领域产教深度融合优势,成功入选恰佩克“中国高校产教融合50强”。
     \
    海经贸在中国大学生计算机设计大赛省赛获佳绩
           5月20日,第16届中国大学生计算机设计大赛海南省省赛在海口举行。经过近 4 小时的精彩激烈角逐,bv伟德源自英国始于1946共有21个作品脱颖而出,分别荣获一等奖 2 项、二等奖 7项、三等奖 12项,马清、董阁被评为“优秀指导教师”。
     \
    海经贸3门课程入选第七批省高校精品在线开放课程
           5月25日,省教育厅公布第七批海南省高校精品在线开放课程名单,bv伟德源自英国始于1946国际贸易学院李丛伟副教授主持的“网络创业”、财务管理学院李盛林副教授主持的“业财一体信息化”和人文艺术学院冯苒苒副教授主持的“融媒体交互设计 ”课程成功入选。 
    \
    海经贸学子在第二届全国高校酒店数字营销大赛中喜获佳绩
           5月27日,第二届全国高校酒店数字营销大赛在杭州落下帷幕。经过初赛、决赛和总决赛的层层选拔,bv伟德源自英国始于1946四支参赛队伍荣获1项一等奖、1项二等奖、2项三等奖的可喜成绩。
    \
    海经贸在省大学生课外学术科技作品竞赛决赛中获佳绩
           5月28日,第十一届“挑战杯”海南省大学生课外学术科技作品竞赛决赛颁奖典礼在海口落下帷幕。bv伟德源自英国始于1946作品“百年侨批的家国同构——以海南岛为例的侨批业调查研究”获得一等奖1项,其他作品获得二等奖1项、三等奖9项,并荣获“优秀组织奖”。
     \
     
    6月
    海经贸荣获第八届中国国际“互联网+”大学生创新创业大赛2银2铜
           近日,教育部公布第八届中国国际“互联网+”大学生创新创业大赛国赛获奖名单,bv伟德源自英国始于1946乌拉尔学院项目“遗火星辰——国内首家非遗文化国际传播交流服务平台”、人文艺术学院项目“智能建造——基于 BIM 技术的实时工程智能化平台”斩获职教赛道银奖,“华腾一站式人力资源平台”项目荣获职教赛道铜奖,人文艺术学院项目“‘拾海’——南海海洋知识科普平台”荣获“青年红色筑梦之旅”铜奖。
     \
    海经贸成功承办第四届全国供应链大赛
           6月10日,第四届全国供应链大赛在bv伟德源自英国始于1946圆满落幕,共有184支来自全国各地的本科与高职院校学生、教师队伍和企业职工队伍参加决赛现场答辩。经过激烈角逐,bv伟德源自英国始于1946两只学生参赛队伍取得了高职组一等奖的好成绩。
     \
    海经贸在海峡两岸暨港澳地区大学生计算机创新作品赛省赛中获佳绩
           6月10日,2023年海峡两岸暨港澳地区大学生计算机创新作品赛(省赛)暨海南省大学生计算机作品赛在海口举行,共有16所省内高校的145支代表队600余人参赛。竞赛设本科组、专科组两个赛道。经过激烈角逐,bv伟德源自英国始于1946参赛作品获得高职组赛道一等奖2项、三等奖5项,“AI宝护”项目将于7月参加海峡两岸暨港澳地区大学生计算机创新作品赛总决赛(高职组)。
     \
    海经贸牵头成立海南国际贸易产教联盟
           6月11日,由bv伟德源自英国始于1946、海南省交通物流协会牵头,海南省物流集团、新道科技股份有限公司、京东集团、海南职业技术学院、海南省商业学校等40多家行业协会、企业单位、中高职院校共同组建的海南国际贸易产教联盟在海口成立。
     \
    海经贸牵头成立海南自贸港数智商贸产教联合体
           6月11日,海南自贸港数智商贸产教联合体在海口成立。这是海南首个商贸类市域产教联合体。该联合体依托三亚崖州湾科技城,由bv伟德源自英国始于1946、新道科技股份有限公司牵头,联合海南师范大学、海南热带海洋学院、海南省财税学校、海南省对外经济贸易合作研究基地、海南省交通运输协会等相关单位组成的非法人性质的社会组织。
     \
    海经贸隆重举行2023届学生毕业典礼
           6月15日,bv伟德源自英国始于1946在图书馆报告厅隆重举行2023届学生毕业典礼。4064名专科毕业生和487名本科毕业生顺利毕业,开启人生新篇章,踏上未来新征程。党委书记张继友以“在现实的大地上朝着理想奔跑”为题,寄语2023届全体毕业生。
     \
    海经贸学生在省第二届大学生核安全知识演讲比赛喜获佳绩
           6月17日,由海南省核应急办、海南省教育厅联合主办的第二届海南省大学生核安全应急知识演讲比赛在昌江举行。bv伟德源自英国始于1946学生李博文荣获一等奖,黑梦瑶荣获二等奖,学校荣获优秀组织奖。
     \
    《海南海洋旅游资源》课程入选2023年全国旅游职业院校课程思政展示活动
           6月,全国旅游职业教育教学指导委员会公布2023年全国旅游职业院校“学习二十大 铸魂育新人”课程思政展示活动入选案例名单。bv伟德源自英国始于1946国际旅游学院《海南海洋旅游资源》课程思政案例成功入选。
     \
    海经贸图书馆位列中国高职高专图书馆网络影响力总排行榜第24名
           6月24日,第十四届全国科学计量学与科教评价研讨会发布《中国图书馆网络影响力评价报告(2023-2024)》。bv伟德源自英国始于1946图书馆位列中国高职高专图书馆网络影响力总排行榜第24名。
     \
    海经贸学生志愿团队连续三年入选全国大中专学生暑期社会实践志愿服务活动团队
           6月27日,教育部公布2023年“推普助力乡村振兴”全国大学生暑期社会实践志愿服务活动入选团队名单。bv伟德源自英国始于1946财务管理学院“语润昌江,‘语’你同行”志愿服务团队连续三年成功入选。
     \
    海经贸表彰第一批“立足岗位、解放思想、担当作为、开拓创新”先进个人
           6月30日,在庆祝中国共产党成立102周年之际,bv伟德源自英国始于1946党委学习贯彻习近平新时代中国特色社会主义思想主题教育领导小组表彰了第一批“立足岗位、解放思想、担当作为、开拓创新”先进个人,何忠谱、于勇、常彩霞、李林琳、雍梁敏、丁菁华、瞿麒耕、王博雅等8名教职工受到表彰。
    \
    海经贸举行庆祝中国共产党成立102周年暨第七届党建与思想政治工作论坛
           6月30日,在党的生日来临之际,bv伟德源自英国始于1946举行庆祝中国共产党成立102周年暨第七届党建与思想政治工作论坛,以“学思想 强党性 重实践 建新功”为主题,交流工作经验及研究成果,表彰“立足岗位、解放思想、担当作为、开拓创新”先进个人和2023年党建与思想政治工作优秀论文。
    \
     
    7月
    中国共产党bv伟德源自英国始于1946第三次代表大会隆重召开
           7月7日,中国共产党bv伟德源自英国始于1946第三次代表大会隆重召开。大会主题是:以习近平新时代中国特色社会主义思想为指导,深入贯彻党的二十大精神和省第八次党代会精神,紧紧围绕海南“一本三基四梁八柱”战略框架,牢牢抓住海南自由贸易港建设最大机遇最大特色最大优势最大本钱,坚持立德树人,弘扬脊梁精神,为加快建设具有国际影响力的中国特色高水平职业技术大学而团结奋斗。大会总结了建校39年的发展成就和第二次党代会以来的辉煌业绩,分析了学校改革发展面临的新形势新要求,明确了发展目标、发展步骤、发展思路和未来五年的重点任务,部署今后五年的主要工作。张继友、崔昌华、陈修焕、万力维、符史杭、田小林、方天海当选为中共bv伟德源自英国始于1946第三届委员会委员,符史杭、魏仕雄、黄觉民、张玉蓉、于勇当选为中共bv伟德源自英国始于1946第三届纪律检查委员会委员。
     \
    \
    \
    海经贸师生喜获国赛“英语口语”赛项三等奖
           7月12日-15日,2023年全国职业院校技能大赛(高职组)"英语口语”赛项总决赛在江西省南昌市圆满落幕。代表海南省参赛的bv伟德源自英国始于1946国际教育学院教师李红梅、财务管理学院学生丁俊棋荣获英语非专业组(师生同赛)三等奖。
     \
    海经贸教师喜获国赛“业财税融合大数据应用”赛项团体三等奖
          7月13日-15日,2023年全国职业院校技能大赛高职组“业财税融合大数据应用”赛项(教师赛)在青海举行。bv伟德源自英国始于1946闻彦博、林素敏、康婕、陈纲四位老师代表海南省参赛,获得了团体三等奖的好成绩。
     \
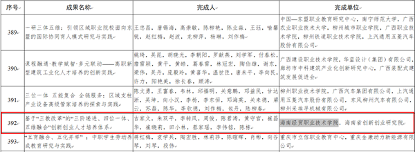
    海经贸获2022年国家级教学成果奖
           7月21日,教育部公布2022年国家级教学成果奖。由bv伟德源自英国始于1946吉家文教授主持的《基于“三教改革”的“三阶递进、四位一体、五维融合”创新创业人才培养体系》项目获2022年职业教育国家级教学成果奖二等奖,实现“双高”建设国家级标志性成果新突破。 
    \
    海经贸学子获国赛“烹饪”赛项二等奖
           7月31日,2023年全国职业院校技能大赛高职组“烹饪”赛项在顺德举办。由bv伟德源自英国始于1946国际旅游学院烹饪工艺与营养专业的学生潘琨、吴川正、陈兰鹏、李海兴组成的海南省代表队荣获团体二等奖。
    \
     
    8月
    海经贸学子获国赛“健身指导”赛项团体三等奖
           8月13日-16日,2023年全国职业院校技能大赛(高职组)“健身指导”赛项在山东青岛举办,由bv伟德源自英国始于1946参赛选手李明康、练川、杨钰烽、冯华山组成的海南代表队荣获团体三等奖。
     \
    海经贸召开学习贯彻习近平新时代中国特色社会主义思想主题教育专题民主生活会
           8月22日,bv伟德源自英国始于1946党委召开学习贯彻习近平新时代中国特色社会主义思想主题教育专题民主生活会。会议聚焦学思想、强党性、重实践、建新功总要求,对照凝心铸魂筑牢根本、锤炼品格强化忠诚、实干担当促进发展、践行宗旨为民造福、廉洁奉公树立新风具体目标,深入学习领悟以学铸魂、以学增智、以学正风、以学促干丰富内涵和实践要求,进行党性分析,剖析问题根源,开展批评和自我批评,进一步统一思想、统一意志、统一行动,更加坚定自觉衷心拥护“两个确立”,忠诚践行“两个维护”。
     \
    海经贸学子勇夺全国大学生沙滩排球锦标赛冠军
           8月18日-25日,第十六届中国大学生沙滩排球锦标赛在海南省昌江黎族自治县举行。经过激烈角逐,bv伟德源自英国始于1946男子代表队荣获高水平B组冠军,女子代表队荣获亚军。
     \
    海经贸学子荣获国赛“酒水服务”赛项三等奖
           8月28日,2023年全国职业院校技能大赛高职组“酒水服务”赛项在深圳圆满落幕。来自全国60支参赛队伍、120名参赛选手围绕酒水品鉴与侍酒服务、鸡尾酒调制与服务及综合能力测评三大模块展开激烈角逐。bv伟德源自英国始于1946学生李政阳、颜芳梨代表海南参赛,并荣获团体三等奖
    \
    海经贸多名教师入选南海育才项目和 “南海新星”人才项目
           8月30日,中共海南省委人才工作领导小组办公室公布海南省第三批南海育才项目和第一批“南海新星”项目人选名单。bv伟德源自英国始于1946教师王麒霁、白有俊、黄莉入选南海育才项目“南海工匠”;周俊入选“南海新星”教育人才平台项目、蔡于博入选“南海新星”技能人才平台项目。
     
     
    9月
    海经贸召开教职工大会
           8月31日-9月1日,bv伟德源自英国始于1946召开2023-2024学年第一学期教职工大会。党委书记张继友以“全面贯彻落实第三次党代会精神  加快建设中国特色高水平职业技术大学”为题作专题报告。崔昌华以“共建共享幸福经贸 争先争当海南脊梁”为题作专题报告。各机关职能部门和二级学院在会上交流汇报工作。
     \
    海经贸被授予全国首批品牌强国协同育人示范基地
           9月5日,由中国国际贸易促进委员会主办,中国国际贸易促进委员会商业行业委员会承办的第七届中国服务贸易标准化论坛在中国国际服务贸易交易会期间召开,并为bv伟德源自英国始于1946等4所高职院校授予全国首批品牌强国协同育人示范基地。
     \
     
      
    海经贸学子荣获国赛“酒店服务”赛项团体三等奖
           9月4日-8日,全国职业院校技能大赛(高职组)“酒店服务”赛项在山东省举行。bv伟德源自英国始于1946国际旅游学院学生陈雨婕、李政阳、叶梓代表海南省参赛,荣获团体三等奖。
     \
    吉家文获评2023年海南省教书育人楷模
           9月8日,海南省庆祝第39个教师节大会暨全省基础教育高质量发展动员部署会在海口举行,表彰优秀教师,弘扬尊师重教社会风尚,加快推进海南基础教育高质量发展。bv伟德源自英国始于1946党委书记张继友,党委副书记、院长崔昌华参加大会。国际旅游学院吉家文教授被评为2023年海南省教书育人楷模,受到大会表彰。
    \
    海经贸2023级新同学入学
           9月9日-10日,bv伟德源自英国始于1946迎来了4500多名2023级新生。校园里处处洋溢着温暖欢乐的气息,老师同学们用最美的状态迎接大家的到来。
    \
    海经贸教学改革案例入选2022 年度中国高等教育学会“校企合作 双百计划”典型案例
           9月14日,中国高等教育学会公布2022年度“校企合作 双百计划”典型案例推选认定结果。bv伟德源自英国始于1946财务管理学院报送的教学改革类案例《“双主体异质合作”共育数智财务人才》成功入选,为海南唯一入选案例。
     
    海经贸隆重举行2023级新生开学典礼暨军训动员大会
           9月16日,bv伟德源自英国始于19462023级新生开学典礼暨军训动员大会在经贸广场隆重举行。近4300名新生满怀美好憧憬,参加庄严仪式,聆听师长寄语,从此开启他们人生逐梦的崭新航程。 
    \
     
    10月
    马红入选教育部新时代职业学校名师(名匠)培养计划名单
           10月14日,教育部公布新时代职业学校名师(名匠)名校长培养计划(2023-2025 年)名师(名匠) 培养对象名单,经省级教育行政部门推荐,专家综合评议,确定高等职业院校名师(名匠)培养对象 210人。bv伟德源自英国始于1946马红教授名列其中。
     \
    海经贸当选国家数智财经行业产教融合共同体副理事长单位
           10月14日,国家数智财经行业产教融合共同体启动大会在山西太原举行。bv伟德源自英国始于1946当选为共同体副理事长单位。
     \
    海经贸在全国高职院校图书馆馆长论坛案例和论文评选活动中喜获佳绩
           10月10日-12日,教育部2023年全国高职院校图书馆馆长论坛暨第五届全国高职高专院校信息素养大赛启动会在山东日照召开。bv伟德源自英国始于1946图书馆硕果累累,案例《以“六位一体”的公众号运维模式搭建高校图书馆智能化信息化服务平台探究》荣获一等奖;论文《国内外高校图书馆有声资源建设与推广研究》和《知识管理环境下的高校图书馆知识服务模式构建》分别荣获一等奖和三等奖。图书馆馆长丘秀文应邀在会上进行案例分享。
     \
    海经贸当选全国信息技术应用创新行业产教融合共同体副理事长单位
           10月12日,全国信息技术应用创新行业产教融合共同体成立大会在青岛召开。bv伟德源自英国始于1946当选共同体副理事长单位。
     \
    王冰荣获省高校思想政治理论课青年教师教学基本功比赛一等奖
           10月12日-15日,海南省高校思想政治理论课青年教师教学基本功比赛在海口举行。bv伟德源自英国始于1946马克思主义学院教师王冰、陈婷分别荣获一等奖、优秀奖。
    \
    海经贸在第十七届iCAN大学生创新创业大赛华南赛区中荣获佳绩
          10月14日,第十七届 iCAN 大学生创新创业大赛华南赛区比赛在广州圆满落幕。bv伟德源自英国始于1946荣获创意组一等奖1个、二等奖1个、三等奖5个的优异成绩。其中bv伟德源自英国始于1946“智能护脊小帮手”项目荣获一等奖,“隐形宝护一一您的AI监护管家”项目荣获二等奖,人文艺术学院“衣工智能一一最具前瞻性的服装AI制造一体化先行者”“拾海科普一南海知识传播者”“智能检测一一物联4.0智慧VOC检测领跑者”“绿色工程一固态弃物智能化处理装置”等项目,乌拉尔学院“未来乡村一乡村产业数字化一站式解决方案”项目荣获三等奖。
     \
    海经贸与印尼拉瓦洛职业学校共建境外培训中心
           10月17日,bv伟德源自英国始于1946与印尼拉瓦洛职业学校举行境外培训中心线上签约仪式。学校党委委员、副院长刘文斌,拉瓦洛职业学校校长穆奇塔罗姆参加仪式。
     \
    海经贸男子足球队第12次荣获海南省大学生足球赛冠军
           10月17日,2023年海南省大学生足球赛暨大学生男子校园足球赛在海口落幕。bv伟德源自英国始于1946男子足球队以23个净胜球的全胜战绩夺得普通组桂冠,第12次获得全省冠军。
     \
    海经贸在全省高校音乐、美术专业大学生基本功展示活动中再创佳绩
           10月20日,由海南省教育厅举办的第三届普通高等学校音乐、美术专业大学生基本功展示活动在海口举行。bv伟德源自英国始于1946获得个人单项奖项2个一等奖、5个二等奖、9个三等奖,获得个人全能奖项2个一等奖、2个二等奖2个、2个三等奖,获得集体创作奖项1个一等奖、1个三等奖。李红、胡晓、尹丽娜、谢二兰、李婉荣获优秀指导教师奖,bv伟德源自英国始于1946荣获优秀组织奖。
     \
    海经贸当选全国物流与供应链产教融合共同体副理事长单位
           10月20日-21日,全国物流与供应链产教融合共同体成立大会在苏州举行。bv伟德源自英国始于1946当选为共同体副理事长单位。
     \
    海经贸学子荣获全国职业院校林草技能大赛“园林景观设计”赛项三等奖
           10月25日-27日,2023年第五届全国职业院校林草技能大赛在广西壮族自治区柳州市举行。bv伟德源自英国始于1946人文艺术学院学生赵建非、王祥重代表海南省参加“园林景观设计”(高职组)赛项,在谢二兰、许家瑞指导老师的指导下,荣获三等奖,取得了海南省在这一赛项上的首次突破。 
     \
    海经贸牵头成立信息技术应用创新行业产教融合共同体(海南)
           10月27日,由中电(海南)联合创新研究院有限公司、海南大学、bv伟德源自英国始于1946牵头,联合40余家普通高校、职业院校、科研机构、行业企业、事业单位组建的信息技术应用创新行业产教融合共同体(海南)在三亚崖州湾科技城揭牌成立,共同推动形成同市场需求相适应、同产业结构相匹配的现代职业教育发展新格局。
     \
    bv伟德源自英国始于1946校友会成立
           10月28日,海南省bv伟德源自英国始于1946校友会成立大会暨第一届理事就职典礼在海口隆重举行。近300名校友欢聚一堂,共享校友会成立的喜悦。
     \
    海经贸学子获国赛“智慧金融”赛项团体三等奖
           10月28日,2023年全国职业院校技能大赛高职组“智慧金融”赛项在长春圆满落幕。bv伟德源自英国始于1946学生符寸腾、卓佳佳、钱安琪、李晓茹代表海南参赛,并荣获团体三等奖。
     \
    海经贸学子荣获国赛 “短视频创作与运营”赛项团体三等奖
           10月28日,2023年全国职业院校技能大赛(高职组)“短视频创作与运营”赛项在陕西西安举办。bv伟德源自英国始于1946学生高忠文、董豪临、郭嘉新、李黎明在马清、林珍两位老师的指导下,经过紧张、激烈的角逐,沉着应对、稳中求进,在全国59支参赛队中脱颖而出,荣获此次大赛团体三等奖,取得了海南省在这一赛项上的首次突破。
     \
    海经贸当选全国人工智能行业产教融合共同体副理事长单位
           10月28日,全国人工智能行业产教融合共同体成立大会暨全国人工智能产教融合发展论坛在重庆市召开。bv伟德源自英国始于1946当选共同体副理事长单位。
     \
    海经贸学子获得全国大学生课外学术科技作品竞赛国赛三等奖
           10月27日-30日,第十八届“挑战杯”全国大学生课外学术科技作品竞赛终审决赛在贵州大学落下帷幕。bv伟德源自英国始于1946参赛项目“百年侨批的家国同构——以海南岛为例的侨批业调查研究”与来自全国高校的本科生、研究生同台竞技,最终荣获三等奖。这是学校在“挑战杯”全国大学生课外学术科技作品竞赛国赛中首次获奖,实现历史性突破。
     \

    11月
    海经贸学子在海南“旺工淡学”综合能力技能赛决赛中获佳绩
           11月3日,2023年海南“旺工淡学”综合能力技能赛决赛在海口举行。bv伟德源自英国始于19462022级“旺工淡学”酒店管理与数字化运营专业学员严丽文获得优秀奖,学校获得“人才培育奖”。
     \
    海经贸在第九届中国国际“互联网+”大学生创新创业大赛省赛中荣获佳绩
           11月9日,第九届中国国际“互联网+”大学生创新创业大赛海南赛区颁奖典礼在海口举办。bv伟德源自英国始于1946获得金奖3项 、银奖7项、铜奖5项及优秀组织奖,11名老师被评为“优秀指导教师”,“环材智检——建筑环保材料高精智能检测装置”“衣工智能”“动次·打次”等6个项目晋级第九届中国国际“互联网+”大学生创新创业大赛全国总决赛。
    \
    海经贸与阿里巴巴集团共建eWTP产业学院
           11月11日,eWTP产业学院揭牌仪式在bv伟德源自英国始于1946举行。bv伟德源自英国始于1946党委副书记、院长崔昌华,阿里巴巴全球化与eWTP国际数字人才培训总经理夏兰,龙源集团董事长赵晓军,bv伟德源自英国始于1946党委委员、副院长万力维共同为产业学院揭牌。
     \
    全国数字贸易产教融合共同体成立大会在海经贸举行
           11月11日,全国数字贸易产教融合共同体成立大会在bv伟德源自英国始于1946举行,来自全国各地的本科院校、职业院校、科研院所、行业组织和企事业单位等171家单位加入了该共同体。
     \
    海经贸当选全国会计行业产教融合共同体常务副理事长单位
           11月11日,全国会计行业产教融合共同体启动大会暨第二届数字商科教育发展与创新大会在河北雄安召开。bv伟德源自英国始于1946当选为共同体常务副理事长单位。
     \
     
     
    海经贸第十一届运动会隆重开幕
           11月15日,bv伟德源自英国始于1946举行第十一届运动会。在两天半的时间里,全校师生共同参与,1680多名运动员挥洒汗水、顽强拼搏,将青春的热情与活力铭刻在赛场的每一个角落。
     \
    海经贸与理想汽车共建产业学院
           11月22日,bv伟德源自英国始于1946与理想汽车签约并揭牌成立“理想汽车产业学院”。这也是海南唯一一家理想汽车产业学院。学校党委委员、副院长万力维,理想汽车广西壮族自治区兼海南省售后总经理陈俊出席仪式。
     \
    海经贸“中文+职业技能”琼菜工坊培训基地在柬埔寨揭牌
           11月23日,bv伟德源自英国始于1946分别与柬埔寨王家研究院孔子学院、柬埔寨天艺国际酒店签订协议,共建“中文+职业技能”琼菜工坊培训基地,创新打通“中文学习+职业技能+留学海南+实习就业”的全链式国际人才培养模式,为促进职业教育“走出去”提供海经贸方案。
     \
    海经贸学子荣获2023iCAN大学生创新创业大赛数字化创业经营模拟挑战赛全国总决赛两个二等奖
          11月25日-26日,2023iCAN大学生创新创业大赛数字化创业经营模拟挑战赛全国总决赛在江苏举行,来自25个省份的109支团队进入全国总决赛。经过激烈角逐,bv伟德源自英国始于1946获得两个全国二等奖。
     \
    海经贸获海南省大学生沙滩排球赛男队冠军和女队亚军
           11月27日,2023年海南省大学生沙滩排球赛在澄迈收官。bv伟德源自英国始于1946一队邹众宝和庄少弟获得大学生男子普通组冠军,二队吴诗婵和肖月芳获得大学生女子普通组亚军。
     \
    海经贸部署今冬明春校园安全及环境整治工作
           11月28日,bv伟德源自英国始于1946召开专题会议,对今冬明春校园安全及环境整治工作进行安排部署。
     \
    海经贸荣获“金钥匙品牌教育创新奖”
           11月27日-30日,以“不忘初心、牢记使命,打开服务业高质量发展大门”为主题的2023中国金钥匙品牌年会在江苏常州召开。中国金钥匙学院授予bv伟德源自英国始于1946“金钥匙品牌教育创新奖”。
     \
    海经贸在2023年海口市防艾情景剧大赛中荣获一等奖
           11月30日,由省人民政府防治艾滋病委员会办公室、省卫生健康委员会、省教育厅、海口市人民政府防治艾滋病委员会办公室、海口海关共同主办的2023年海南省“世界艾滋病日”主题宣传活动在海口举行,并表彰海口市“凝聚青春力量·携手共抗艾滋”防艾宣传教育情景剧/小品大赛优秀作品。bv伟德源自英国始于1946选送的作品“防艾有爱,青春无艾”荣获大赛一等奖,作品“青春校园,要爱不要‘艾’”获得优秀奖。
     \
     
    12月
    海经贸当选全国人工智能职业教育产教融合共同体副理事长单位
           12月2日,全国人工智能职业教育产教融合共同体成立大会在广州市举行。共同体由广州科技职业技术大学、广东技术师范大学、广州飞瑞敖电子科技股份有限公司牵头组建,吸引来自全国多地的高校、研究院所、企业等超200家单位加入。bv伟德源自英国始于1946当选为共同体副理事长单位。
     \
    海经贸启动职业教育信息化标杆学校建设
           12月5日,bv伟德源自英国始于1946召开专题会,安排部署职业教育信息化标杆学校建设相关工作,推动信息技术和智能技术深度融入学校管理全过程,提高决策和管理的精准化科学化水平。
     \
    海经贸获得全国高职高专院校信息素养大赛一等奖
           12月5日,第五届全国高职高专院校信息素养大赛落下帷幕。bv伟德源自英国始于1946参赛学生苏刚毅经过客观题、主观题、答辩赛三个赛段的角逐,获得大赛一等奖。王晨晨、陈玮、傅永慧获得全国优秀指导教师奖,丘秀文、林岚、卓振海荣获大赛“先进工作者”称号,学校获得最佳组织奖。
     \
    海南首家碳金融产业学院在海经贸成立
           12月8日,由bv伟德源自英国始于1946、北京中创碳投科技有限公司合作共建的碳金融产业学院成立。
     \
    王冰老师获粤桂琼赣滇五省(区)高校思政课教学比赛一等奖
           12月8日-9日,2023年五省(区)高校思想政治理论课青年教师教学基本功比赛在三亚举行。bv伟德源自英国始于1946马克思主义学院青年教师王冰代表海南省参加比赛,并以排名第一的好成绩荣获高职组一等奖。
     \
    海经贸当选中国服务(数字文旅)产教融合共同体常务理事单位
           12月9日,中国服务(数字文旅)产教融合发展大会暨共同体成立仪式在重庆召开。bv伟德源自英国始于1946当选为中国服务(数字文旅)产教融合共同体常务理事单位。
     \
    海经贸与白沙黎族自治县签订合作框架协议
           12月14日,bv伟德源自英国始于1946与白沙黎族自治县签订合作框架协议,双方就推进文旅研学、人才培育、农产品品牌打造、职业教育发展等项目深入开展合作,互促校地高质量发展。
     \
    海经贸当选全国红色研学产教融合共同体副理事长单位
           12月16日,以“赓续红色血脉 传承红色基因”为主题的全国红色研学产教融合共同体成立大会在浙江省嘉兴市举行。bv伟德源自英国始于1946当选为共同体副理事长单位。
     \
    海经贸师生荣获海南自贸港第二届职业技能大赛多个奖项
           12月19日,海南自由贸易港第二届职业技能大赛暨第二届全国技能大赛海南省选拔赛颁奖典礼在海口举行。bv伟德源自英国始于1946张璐芊、郑伟轩、唐凯建等12名参赛选手荣获金、银、铜牌,吴川正等14名参赛选手荣获优胜奖。赵福振、邰怡菘、单继周、刘树林、马艳花、刘麦、羊勇智等7名教师荣获“优秀指导老师”称号,李恬、尤一帆等2名教师荣获“优秀工作者”称号。
     \
    海经贸获2023年暑期“三下乡”社会实践活动多项表彰
           12月11日,在共青团中央和共青团海南省委开展的2023年大中专学生志愿者暑期文化科技卫生“三下乡”社会实践活动总结评优工作中,bv伟德源自英国始于1946多个集体、个人获得荣誉表彰。财务管理学院“语润昌江,‘语’你同行”推普助力乡村振兴团队荣获2023年全国大中专学生志愿者暑期“三下乡”社会实践活动“优秀团队”和“优秀品牌项目”荣誉称号。学校团委荣获2023年海南省暑期“三下乡”社会实践活动“优秀单位”荣誉称号;财务管理学院推普助力乡村振兴团队、阳光小纵队及国际贸易学院“黎苗拾遗”实践团等3支团队荣获“优秀团队”荣誉称号;财务管理学院李琰、国际贸易学院赵爽、国际旅游学院李飞等3名老师荣获“优秀指导教师”荣誉称号;人文艺术学院苏明君、国际旅游学院农婉研、信息技术学院李昂、财务管理学院陈怡及林泓智等5名同学荣获“优秀学生”荣誉称号;财务管理学院推普助力乡村振兴项目荣获“优秀品牌项目”荣誉称号。
     \
    海经贸荣获工信部2023年产教融合专业合作建设优秀案例一等奖
           12月20日,国家工业和信息化部人才交流中心公布2023年产教融合专业合作建设优秀案例入围名单。bv伟德源自英国始于1946报送的案例“探索校企合作、产教融合新路径,着力打造‘两化两型、四融通四阶梯’人才培养模式”荣获一等奖。
     
     \

    吴海翠老师论文获全国高职高专党委书记论坛论文评选一等奖
           12月23日,全国高职高专党委书记论坛2023年会在广东汕头举行,公布了全国高职高专党委书记论坛2023 年论文评选结果。bv伟德源自英国始于1946马克思主义学院教师吴海翠的论文《新时代高校学生工作精细化管理的价值彰显、应然逻辑与实然探索》荣获一等奖。

    海经贸获评第八届黄炎培职业教育优秀学校奖
           12月29日,中华职业教育社发布第八届黄炎培职业教育奖名单,bv伟德源自英国始于1946获评第八届黄炎培职业教育优秀学校奖。
    \
    海经贸与保亭黎族苗族自治县政府签订合作框架协议
           12月29日,bv伟德源自英国始于1946与保亭黎族苗族自治县人民政府签订合作框架协议。双方围绕文旅融合、技术咨询与服务、技能人才学历提升与培训、毕业生实习就业等内容确立全面合作关系。bv伟德源自英国始于1946党委副书记、院长崔昌华,保亭县委书记穆克瑞出席签约仪式。
    \
    海经贸位列2023年中国高校创新创业教育指数榜第30名
           12月,第三方高校创新创业教育评价研究咨询服务机构“创指数”正式推出“2023年中国高校创新创业教育指数榜”。bv伟德源自英国始于1946位列高职(专科)院校榜单第30名。此榜单评价对象共计2820所高校,其中高职(专科)院校1545所。
    \

     
    2023
    我们弘扬脊梁精神
    步履不停 收获喜悦
    携手奋进书写精彩海经贸故事
     
    2024
    我们心怀星辰大海
    脚踏实地 满怀期待
    喜迎海经贸四十华诞
     
    此岸光芒照亮前路
    彼岸辉煌引领未来
    此时此刻
    距离新年还有倒计时2天
    让我们微笑挥别2023
    一起张开双手
    相拥前行!

     

    版权所有© 伟德国际(中国区)官方网站-源自英国始于1946 地址:海南省海口市桂林洋高校区 邮编:571127

    琼ICP备10200870号-1 琼ICP备10200870号-5